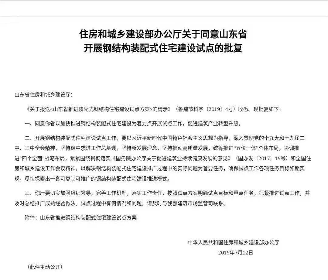
重磅!
山东获批全国钢结构装配式住宅建设试点
试点期限均3年
山东省的试点范围包括↓
济南、枣庄、烟台、潍坊、济宁、日照、
临沂、聊城、菏泽等9个设区市
具体这么安排

2021年基本形成钢结构建筑产业集群
2018年:
全省粗钢产量7177万吨,热轧H型钢设计产能560万吨,现有钢结构企业381家,其中具备钢结构工程专业承包一级资质企业44家、二级资质企业138家。
到2021年:
全省新建钢结构装配式住宅300万平方米以上,其中重点推广地区新建钢结构装配式住宅200万平方米以上,基本形成鲁西南、鲁中和胶东地区钢结构建筑产业集群。
确定钢结构装配式住宅建设试点范围为全省16市。
其中济南、枣庄、烟台、潍坊、济宁、日照、临沂、聊城、菏泽等9个设区市及淄博淄川区为重点推广地区,试点期限截至2021年年底。
开展试点的基本原则是政府引导,市场主导。完善政策约束,棚户区改造安置住房等政府投资或主导的新建住宅项目和高烈度地震区的新建住宅项目按规定比例率先采用钢结构装配式建设。强化政策激励,加大金融、财政、税费等扶持,激发市场主体积极性,提高钢结构装配式住宅在房地产开发项目中的比重。
山东省强调,严格落实质量安全主体责任和监管责任,健全钢结构装配式住宅设计、生产、施工、验收等全过程质量管理体系,重点提高产品和服务质量,推行全过程质量追溯,确保钢结构装配式住宅工程质量安全。

新闻多一点
钢结构住宅是指以钢作为建筑承重梁柱的住宅建筑。
1、重量轻、强度高,安全可靠性、抗震、抗风性能好。
2、满足住宅大开间的需要等优点,在空间使用率上,钢结构的断面小,与钢筋混凝土结构相比可增加建筑有效面积8%左右。
3、“流水线上的房子”,钢结构构件在工厂制作,可以减少现场工作量,缩短施工工期。
4、综合成本较低。基础部分比传统建筑要节约50%费用,施工快,施工周期缩短,降低成本。
5、环保保空气。装配式建筑供地不会有大量灰尘及噪音等对周围环境造成的污染。
6、抗震性能好。钢结构的重量只有传统的砖混结构建筑的重量的1/5,这样大大的降低了地震时受到的载荷,具有很高的安全性。
7、防火、防虫。钢材是不燃材料,并经过深层镀锌保护,能防腐和防白蚁侵害,并能自动修复涂层的破损。
8、防暴风雨、特性强。
9、隔热保温系统,性能特优异,比一般砖混建筑可节省能源高达70%。 轻型钢结构住宅使用外隔热方法。当室外温度为0度时,室内还可维持17.2度,自然空气对流调节室内溫度,确实达到冬暖夏凉
10、可以循环利用,建造和拆除时对环境污染较少。薄壁轻钢结构建筑因使用的是钢材,不会随时间的流失而老化,另外废旧的钢材100%可以被回收利用;同时,薄壁轻钢结构建筑也可以使用再利用的钢材,在美国每5到6辆废车就可以建造一栋180平方米的房子。
11、节省劳动力。轻型钢结构住宅与木结构类似。在相同的建筑要求的情况下,薄壁轻钢结构熟练工人的劳动时间和成本比木结构要低上很多。薄壁轻钢结构的型材在工厂作大规模生产,骨架可在工厂组装,在工地安装,只需要1名现场指导及7名左右工人,即可完成一座房子的骨架的搭建。因为型材薄而轻,所以基本全部可以利用手工搭建完成。
12、设计富有很大弹性。材料尺寸和厚度的多种多样,为设计者在不管是考虑成本的设计,还是要考虑效率的设计时提供了很大的空间。
新标准,新建设
未来房屋大变样
你怎么看?
